近日,理学院张国麒团队在国际权威期刊《Chemical Engineering Journal》(中科院一区Top,IF=13.2)发表题为“Machine learning-assisted sensor array based on enhanced dual enzyme-like activities of Fe SAzymes modulated via Pluronic surfactant for multi-category perfluoroalkyl intelligent recognition and quantification”的研究性论文,理学院2023级化学专业研究生蒋文彩为第一作者,数学系侯智博博士、化学系赵艳教授和张国麒博士为该论文的通讯作者,西华大学为第一通讯单位。

论文截图(一)
全氟类化合物(PFAS)是含有至少一个全氟化碳原子的全氟烷基和多氟烷基物质,含有全氟辛酸(PFOA)、全氟-1-丁烷磺酸三苯磺酸(PFBS)、全氟辛烷磺酰胺(FASAs)等。PFAS广泛应用于纺织品、润滑剂、表面活性剂、食品接触材料和灭火泡沫等领域。由于其高度稳定的C-F键,PFAS表现出优异的热稳定性和化学稳定性,使其在环境中极难被化学降解和生物分解,能够在土壤、水和大气等环境中长期存在,被形象地称为“永久性化学物质”。因此,它们被归类为新兴持久性有机污染物(POPs)。研究表明,PFAS在生物群中的生物积累水平大大超过了现有的持久性有机污染物(如有机氯农药和二恶英)。目前用于PFAS检测的分析方法包括离子色谱法(IC)、液相色谱-串联质谱法(LC-MS/MS),具有较高的灵敏度和准确性。然而,这些技术涉及复杂且耗时的样品制备过程,需要操作人员具备一定专业知识,并依赖于昂贵的仪器。因此,开发可靠的分析方法来检测环境中的PFAS是具有重要意义的。
作为天然酶的人工替代品,纳米酶具有多种酶模拟活性,如类过氧化物酶、类氧化酶和类漆酶活性。此外,与天然酶相比,纳米酶具有优越的稳定性和可调的催化活性,因此纳米酶在催化和生物传感应用中得到了广泛的应用。其中,单原子纳米酶(SAzymes)由于具有明确的活性中心和较高的原子利用效率,在生物催化领域显示出巨大的潜力。目前,大多数基于纳米酶的传统检测方法过于依赖单一信号,难以识别复杂情况,容易受到基质背景、交叉污染和人为错误的干扰。传感器阵列依赖于识别元件和目标分析物之间的差异相互作用,产生独特的响应模式,这些响应模式通过算法分析来克服传统“锁-钥匙”生物传感器固有的特定识别。为了准确地区分类似分析物,基于“电子鼻/电子舌”策略的传感器阵列与模式识别算法已被广泛采用。机器学习(ML)算法可以将高通量传感器阵列生成的复杂多维数据转化为简单的可视化模式,是一种强大的统计分析方法。常用的机器学习算法如线性判别分析(LDA)和层次聚类分析(HCA)。LDA是一种统计学和监督学习的多功能方法,广泛应用于无监督模式发现的降维和相似响应的分组。HCA作为一种常用的数据挖掘和机器学习技术,在处理海量数据方面展现出卓越的性能。
本研究揭示了表面活性剂HLB值在单原子纳米酶(SAzymes)合成中对孔微环境的调控作用,并成功制备出兼具类OXD与类LAC活性的双酶活性Fe/NC-@L31单原子纳米酶。基于不同PFAS对该双活性体系的差异化抑制效应,构建了8通道时间分辨传感器阵列,通过“7种PFAS×8个浓度×8个时间点×5次重复”的系统实验获取响应数据集,并借助多元统计方法(LDA/HCA)实现了PFAS的准确区分。为实现PFAS识别与定量的双重目标,进一步将机器学习与传感器阵列相结合:选用随机森林(RF)作为最优分类算法,对七种PFAS类型达到100%的判别准确率;针对各类PFAS分别优化回归模型,基于R2与MAE评价指标筛选最佳预测模型,最终建立起分类 回归模型。该模型在实际水环境(自来水、河水、湖水)中表现出优异的适用性,PFAS检测回收率为85-103%,RSD<4.73%。本研究不仅发展了基于HLB调控的单原子酶活性优化策略,也构建了一套机器学习辅助的多通道传感平台,为复杂环境基质中PFAS的高通量、精准检测提供了可靠的新方法。


(A)不同PFAS对Fe/NC-@L31的类OXD活性和类LAC活性的比色响应图。不同PFAS存在下Fe/NC-@L31+TMB体系(B)和Fe/NC-@L31+2,4-DP + 4-AP 的紫外可见光谱(C)。(D)指纹图谱,(E) LDA, (F)层次聚类分析(HCA),(G)热图,(H)传感器阵列对浓度为10 mM的7种PFAS的雷达图。(J)浓度为1 mM时,传感器阵列对不同摩尔比的二元(I)和三元PFAS混合物的LDA图。(K)区分PFAS(1 mM)和干扰物质(水中常见干扰物质)的LDA图:HCO3−,CO32−,Fe2+, Cu2+, Ca2+, Mg2+, K+, HPO42−,干扰物质的浓度为50 mM)。(L)在干扰物质(50 mM)存在下PFAS(1 mM)的LDA图。

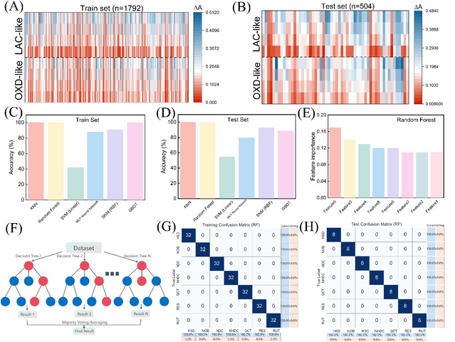
随机划分的训练集(A)和测试集(B)的热图。各种算法在评估训练集(C)和测试集(D)时的准确率,包括KNN、RF、SVM、MLP神经网络、SNM、GBDT算法。(E)随机森林分析中传感器阵列特征的重要性。(F)随机森林算法示意图。训练数据(G)和测试数据(H)的混淆矩阵。

(A) 针对于预测PFOctOH的不同算法的R2和MAE比较。(B-H)机器学习采用相应的最优回归模型对PFAS类型进行分析后预测7种PFAS浓度的回归结果。(I)分类回归模型预测示意图。
通讯作者介绍:

侯智博,理学博士,讲师。研究领域包括时间演化方程的动力学行为分析、数据建模及算法实现。在J. Math. Anal. Appl.,Phys. Fluids,Commun. Nonlinear Sci. Numer. Simul.等国际权威SCI期刊发表研究论文10余篇,主持参与各类科研项目10余项。

赵艳,博士,教授,硕士生导师。主要从事纳米材料的制备以及在生物活性成分分析等方面的研究。迄今为止,作为项目负责人主持四川省科技厅重点研发项目1项、中国科学院“西部青年学者”(院外)项目1项,参与多项国家级和省部级项目以及国家标准和行业标准的制修订。先后发表论文40余篇,其中SCI论文20余篇。以第一申请人授权发明专利2项。

张国麒,工学博士,硕士生导师。主要从事纳米酶性能调控及开发新分析方法、仪器。四川省环境损害司法鉴定人、国家知识产权专利代理人、获四川省医学会青年科技奖三等奖。自独立工作以来,以第一/通讯作者在J. Colloid. Interf. Sci., Talanta, Anal. Chim. Acta, Food Chem.等国际权威SCI期刊发表研究论文20余篇,主持2项纵向、4项横向项目。现任化学系副主任,化学专业教师党支部书记。
